弘扬新疆文化·推动美食发展
网站首页
协会介绍
协会评定
协会介绍
协会文化
荣誉资质
协会相册
党建工作
会员展示
技能竞赛
政策法规
产品交易
调味品
米面粮油
其他
食品安全教育
联系我们
页面位置 :
首页
>
新闻资讯
>
公告通知
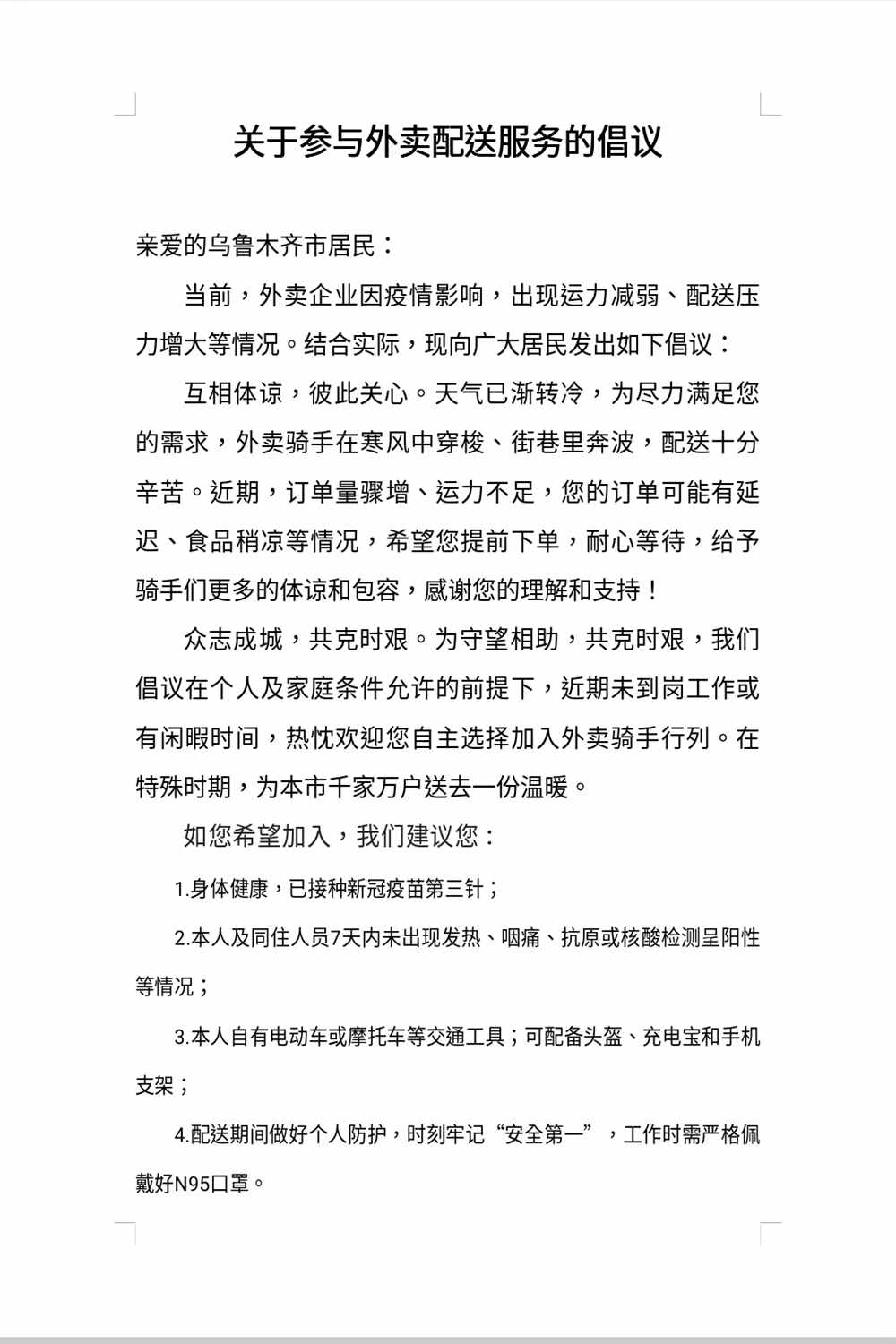
关于参与外卖配送服务的倡议
发布时间:2022-12-20
阅读量:
作者:新疆维吾尔自治区烹饪协会
58.2K
本文标签:
上一篇:
【转发】关于召开2022第26届中国快餐产业大会的通知
下一篇:
新春贺词