弘扬新疆文化·推动美食发展
网站首页
协会介绍
协会评定
协会介绍
协会文化
荣誉资质
协会相册
党建工作
会员展示
技能竞赛
政策法规
产品交易
调味品
米面粮油
其他
食品安全教育
联系我们
页面位置 :
首页
>
新闻资讯
>
公告通知
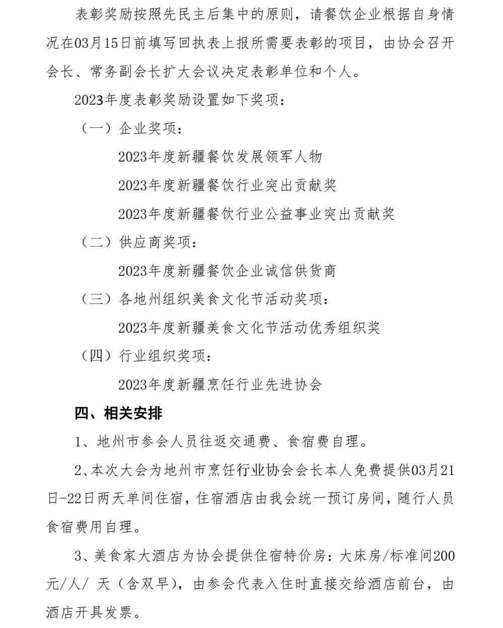
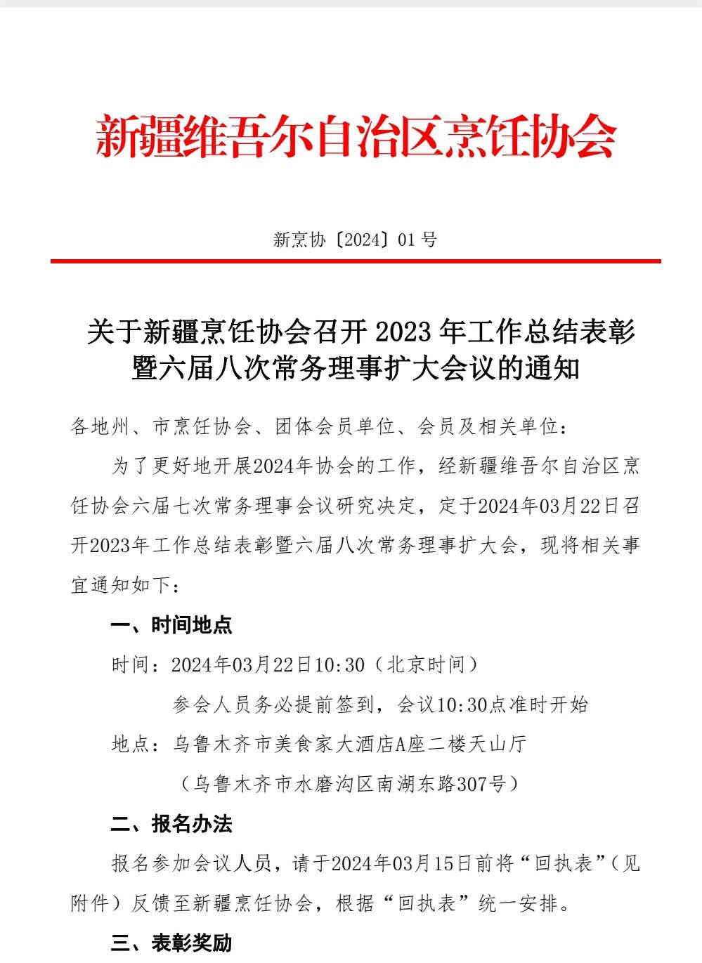
关于新疆烹饪协会召开 2023 年工作总结表彰 暨六届八次常务理事扩大会议的通知
发布时间:2024-03-11
阅读量:
作者:新疆维吾尔自治区烹饪协会
58.2K
附件下载→
参会回执表
本文标签:
上一篇:
关于2023年自治区职工职业技能竞赛-中式 烹调项目总决赛时间变更的通知
下一篇:
关于开展新疆烹饪大师(名师)评定的通知